申请流程
《实施细则》简化了申请流程,明晰了办理流程:
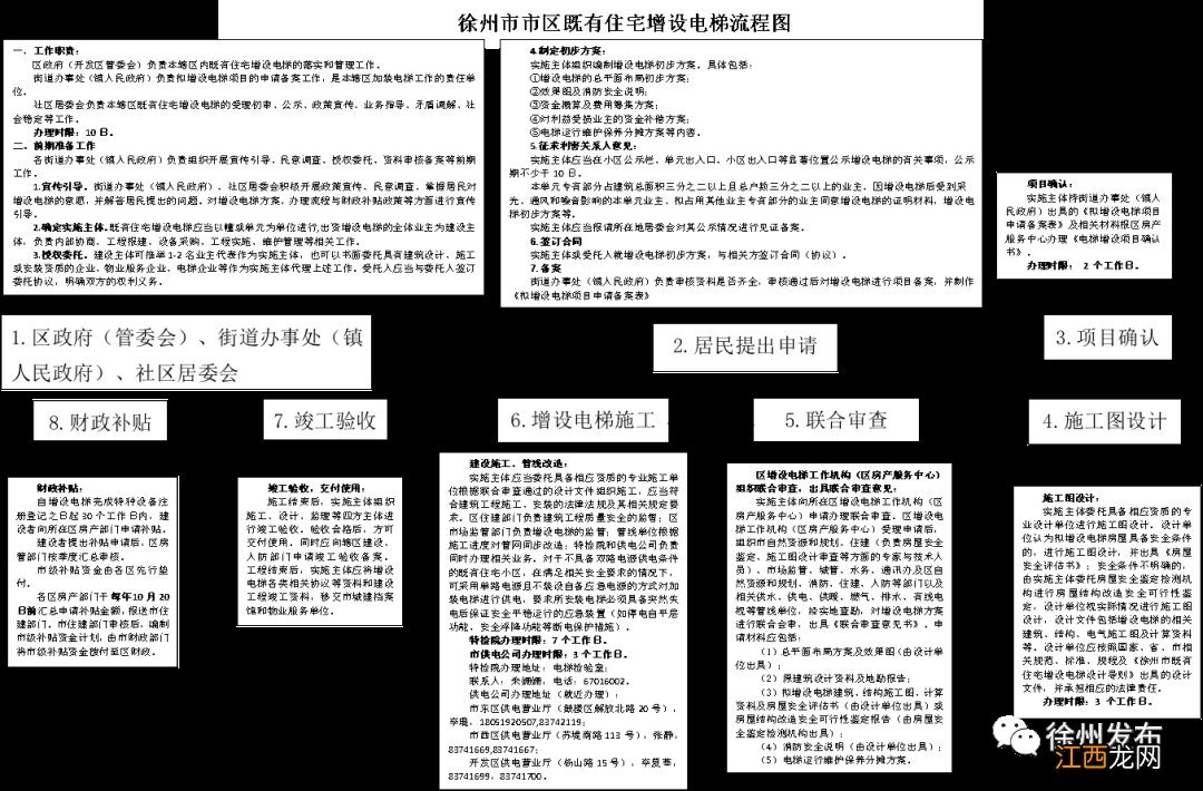
业主代表申请—街道办事处备案—区房产服务中心项目确认—设计单位施工图设计—市区相关部门联合审查—施工单位施工—竣工验收—建档移交 。
增设电梯在哪办、怎么办、找谁办?
来,一图轻松了解~

文章插图
【徐州老小区加装电梯申请流程 徐州市老小区装电梯】徐州市住建局电梯办及各区房产服务中心一览表

文章插图

文章插图
相关经验推荐
- 徐州老小区加装电梯政策 徐州老小区加装电梯申请指南
- 徐州市住建局电梯办及各区房产服务中心一览表
- 徐州老小区加装电梯补贴标准 徐州市老楼加装电梯实施办法
- 徐州旧楼加装电梯政策 徐州加装电梯新政策原文
- 徐州加装电梯补贴政策 徐州老楼加装电梯政府补贴
- 2021徐州供暖小区名单 2022年徐州市西区供暖小区
- 徐州泉山和平社区卫生服务中心新冠疫苗加强针开打
- 徐州城乡居民养老保险缴费 徐州城乡居民养老保险补缴指南
- 徐州城乡居民养老保险参保申请流程 徐州城乡居民养老保险网上缴费流程
- 徐州市城乡居民养老保险参保待遇标准
