
文章图片

文章图片

文章图片

文章图片

文章图片
当建筑业遇上机器人 , 早已不是新鲜事 , 对建筑行业目前的情况 , 机器人技术引入已经成为了建筑行业发展的必经之路 , 住建部最近也发布了《“十四五”建筑业发展规划》 ,本次规划把智能建造与新型建筑工业化作为了“十四五”期间主要任务 , 这是继去年住建部公布第一批智能建造与新型建筑工业化协同发展可复制经验做法清单后 , 再次强调智能建造与新型建筑工业化 , 其中就包括了建筑机器人的研发和应用 , 同时在去年12月底 , 工业和信息化部、国家发展改革委、科技部、公安部等15个部门也正式印发《“十四五”机器人产业发展规划》 , 可见国家对机器人产业发展及应用机器建造的重视以及决心 。
现阶段 , 我国建筑业存在劳动力短缺、安全事故高发、生产效率低、质量参差不齐等一系列问题 , 建筑行业亟需一股新鲜力量冲击 , 尤其是行业的劳动力断层及短缺 , 严重的影响不言而喻 , 而建筑机器人具备安全性、高效性、可靠性、自动化等优势 , 可有效缓解行业痛点 , 将带动建筑机器人需求量大幅提升 。
1、建筑机器人概况
现阶段建筑机器人属于特种机器人的一种 , 主要包括房屋建筑机器人、土木工程建筑机器人、建筑安装机器人、建筑装饰及其他机器人等 , 可应用于设计、建造、运维、破拆等建筑工程领域 , 能有效提高施工效率和施工质量、保障工作人员安全及降低工程建筑成本 。 建筑业历来是劳动密集型行业 , 自动化程度很低 。 实现更多生产的传统解决方案是简单地增加更多的工人 。 尽管许多其他行业的生产率大幅提高 , 但建筑业的生产率却几乎持平 , 因为直到最近还没有开发或引进多少技术 。
日本是第一个研制出建筑机器人的国家 , 1982年日本研制出名为SSR-1的耐火材料喷涂机器人 , 被认为是世界上首台用于建筑施工的建筑机器 。 随后出现了麻省理工学院的trackbot和studbot被用于墙体内部建设美国在近几年制造的sam100砌砖机器人 , 包括澳大利亚也研制出了一款砌砖机器人 。 除了日本和美国在进行建筑机器人研究之外 , 欧美等发达国家也相继进行建筑机器人研究 。 根据机器人的性能 , 可以将机器人分为墙体施工机器人、装修机器人、维护机器人、救援机器人以及3D打印机器等几种类型 。
美国研制的sam100 砌砖机器
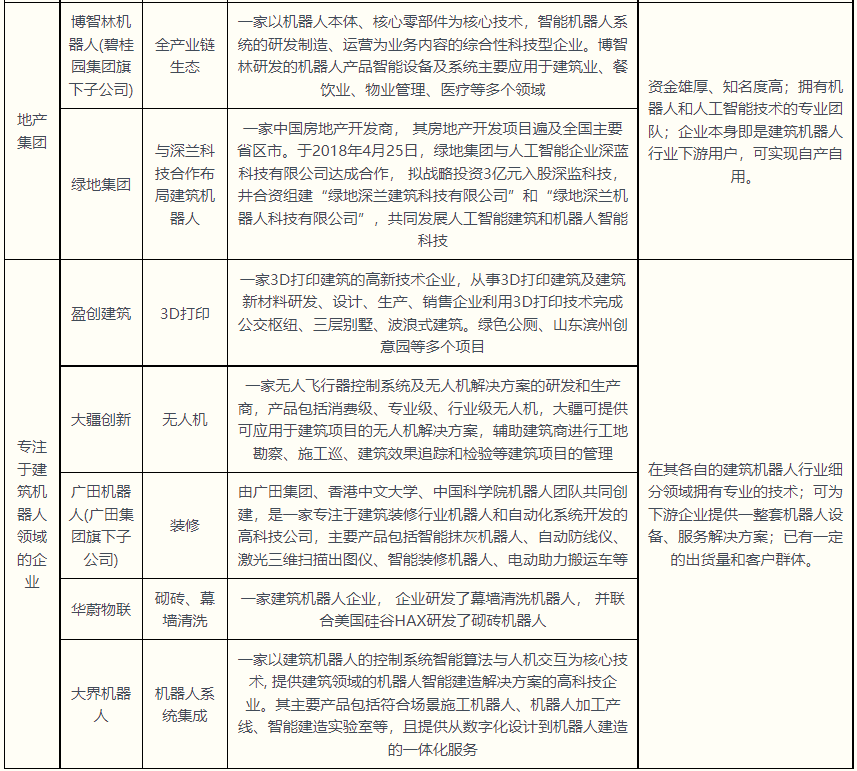
目前 , 我国建筑行业中 , 机器人技术的发展尚处于初级阶段 。 自2000年以来 , 我国企业开始认识到机器人技术的重要性 , 并开始使用机器人完成相应的工作 , 行业内比较著名的包括碧桂园的博智林机器人产业、大界机器人、固建机器人等 , 随着建筑行业的变革以及国家政策的扶持 , 势必将涌现出越来越多的建筑机器人企业和产品 。
相关经验推荐
- 芯片|国产厂商自研芯片,算力“媲美”苹果A15,首发机皇即将登场!
- 苹果|或2999起!最便宜的苹果5G旗舰即将发布:直接上A15处理器!
- CPU|最新处理器+优质显卡,战神G8-DA7NP即将开售!
- 汽车|4亿美元资金到账,百度养大科技独角兽,科幻电影场景即将成现实
- 安卓|macOS 12.3 暗示超宽带技术即将登陆 Mac
- 扫地机器人|新的一年给家人置办5个小家电,不仅实用,还能提升幸福感
- gen.g战队|2月份的新机大战一触即发,从未见过如此激烈,至少7款手机发布
- 显卡|售价10万“妻子机器人”,除了生育不行,其余都可以做?是智商税吗?
- 扫地机器人|2021年扫地机器人品牌盘点:市场下滑,格局已定,小米不在独大
- 机器人|苹果手机曝品控问题,iPhone 13全系列出现“粉屏”,遭网友投诉
