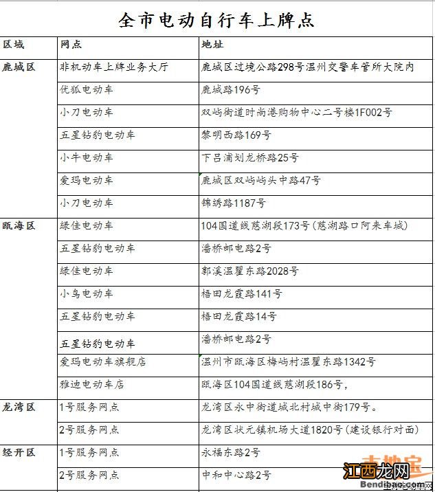
【温州市电动车上牌该去哪里办理呢 温州市电动车上牌在哪里?】温州全市公安交警部门两轮电动车登记备案地点汇总

文章插图

文章插图
相关经验推荐
- 温州电动车登记需要哪些材料 温州电动车登记需要哪些材料和手续
- 在温州电动车怎么上牌 温州电动车需要登记吗
- 温州超标电动车过了过渡期怎么办理上牌 温州超标电动车过了过渡期怎么办
- 温州洞头区非道路移动机械申报指南
- 温州电动车上牌材料+网点 温州电动车哪里上牌照
- 温州电动车上牌标准 温州电动车上牌材料是什么?
- 浙江温州非本地户籍学车上牌怎么办 外地户口能办温州车牌吗
- 2021温州瑞安一针剂腺病毒载体疫苗接种地点+预约方式
- 在温州打了狂犬病疫苗就一定不会得狂犬病吗?
- 附全市接种单位名单 2021温州瑞安新增新冠疫苗一临时接种点
