台山市新宁中学 2022秋季七年级新生资格核查工作指引
根据《台山市台城地区2022年秋季七年级招生方案》的工作安排,报读台山市新宁中学的2021—2022学年小学应届毕业生报名资料将于7月9--10日在台山市新宁中学进行现场核查 。
一、学区范围
具体学区划分以台城南区的凤凰大道南侧与北侧为界划分,南侧的属于新宁中学学区 。学区划分范围:骏景湾豪庭、骏景湾悦峰、保利公馆、保利新公馆、万达广场、盛世华府、敏捷悦府、敏捷御府、雅居乐花园、海骏达花园、华浩国际城、华浩花园、翠湖豪庭、幸福里、钻石湾豪苑、钻石湾畔山豪门雅苑、天朗明庭(沙岗湖路196号)、凯旋豪庭(横湖路2号)、沙岗湖路凤凰大道南侧居民、碧桂园(碧海云天、翠林花语、翠山湖畔、翡翠香堤、澜花语岸、盈水翠庭、盈水翠苑、云水鸣翠、翠山蓝天、花满园、花园里、花地、映翠湾、繁华里、沄璟豪庭、缤纷花园)、华浩名庭、华祥名庭、龙湾三境、东原印江山、星光城、星湖壹号院、悦滨府星耀、横湖村委会凤凰大道南侧居民、廛溪村委会凤凰大道南侧居民 。
2.为做好防疫工作,减少人员聚集,每个学生仅限一名家长入校办理资料核查手续(学生无需到校) 。14天内有新冠肺炎疑似症状(如发热)、有与中高风险地区人员接触史或驻留史、有其他任何疑似情况(如身体不适)的,不准进入校园,或委托家人或朋友办理 。
3.在测温区,家长需扫描出示学校场所码、行程码,保持1米以上距离,自觉接受测温,并全程戴口罩 。经简单验证(户口簿或港澳台/外国籍相关证件)及体温检测正常可进入校园领取顺序号,前行到教学楼 。
4.在教学楼广场前,家长了解、咨询台山市新宁中学招生相关事项 。
5.家长按照现场领到的顺序号到教学楼西座八年级1一4班等待工作人员通知核查资料 。
6.根据工作人员通知(叫号),家长凭纸质顺序号进入指定的核查室(教学楼东座七年级1—3班)进行资料核查、登记 。
7.核查小组对符合报读条件的学生家长发放类别初核确认回执 。
8.核查完成后,家长根据指引有序离校 。
9.根据《台城地区2022年秋季七年级招生方案》要求,现场资料核查结束后,由有关职能部门复核资料 。若发现造假,将取消入学资格并追究法律责任 。
10.根据复核结果确定录取类别范围或进一步安排,关注台山市新宁中学公众号 。
三、核查指引
1.核查时间:7月9—10日,上午8:30—12:00,下午2:30—5:00
2.核查地点:台山市新宁中学教学楼
⑴等候核查,教学楼西座:八年级1—4班
⑵资料核查,教学楼东座:七年级1—3班
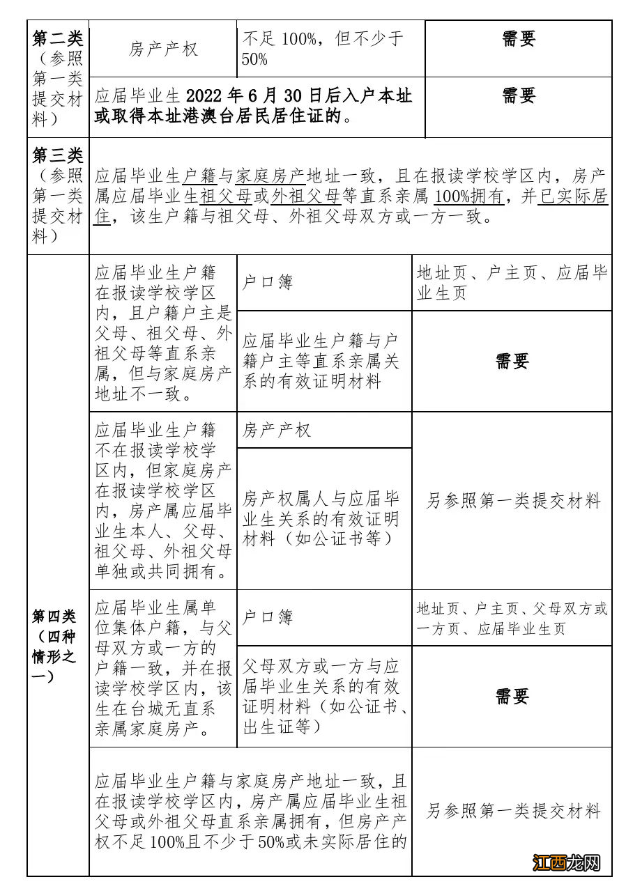
3.必备资料

文章插图

文章插图

文章插图
四、核查流程简图

文章插图
[招生时间节点及工作安排]
【台山新宁中学2022年新生入学资格核查安排】

文章插图
相关经验推荐
- 台山新宁中学2022年招生拟录取及电脑派位名单
- 东莞2022-2022高中学校校历 东莞2022年校历
- 韶关关于做好2023年初中学业水平考试报名工作的通知
- 2022北京初中学业水平考试语文试卷评析发布
- 2022年贵阳市第一中学中加项目招生简章
- 贵阳市第三实验中学2022年招生简章及答案 贵阳市第三实验中学2022年招生简章
- 2022年昆明长城中学新城校区初中招生电脑随机选号通告
- 附查询入口 2022年昆明长城中学红鑫校区初中招生电脑随机选号通告
- 附入口 2022云子中学长丰学校小升初招生录取结果查询
- 2022昆明官渡区云子中学摇号录取结果及手续办理须知
