
文章插图
四川省2023年普通高校招生艺术类专业统考将于2022年12月至2023年1月进行,为确保广大考生的身体健康,根据国家教育考试新冠肺炎疫情防控有关要求和目前疫情防控形势 , 现将考生应试的疫情防控要求公告如下:
一、考生须提前14天做好自我健康管理,通过微信小程序“四川天府健康通”申领本人防疫健康码 , 并按健康监测要求填报考生健康情况承诺书 。
二、考生须于考前7天在非高风险地区备考,勤洗手、不串门、不聚餐、不聚会,不出入商场等人员密集场所,避免社交感染 。
【2023绵阳普通高校招生艺术类统考疫情防控公告】三、考生进入考点时须佩戴口罩(核验身份时除外),出示健康码、风险城市旅居史,扫场所码 。首次进入考点时须提供24小时内核酸检测阴性证明,再次进入按考点要求执行 。
四、考试当天“四川天府健康通”为黄码的考生 , 按考点要求闭环管理,安排在备用(隔离)考场进行考试 。
五、考前7天内有高风险区旅居史的考生 , 须主动报告考点,执行考点所在地的疫情防控政策,按考点安排参加考试 。
六、考试前因疫情原因,仍被集中隔离或居家隔离,以及“四川天府健康通”为红码的考生,须主动报告隔离地或居住地卫生健康部门、疾控机构及考点,考点根据卫健部门研判情况,确定面试考生考试方式、地点和时间,笔试考生安排在备用考点参加考试 。
七、确诊考生、核酸检测阳性考生须主动报告考点 。参加笔试的考生 , 在卫健部门指导下,安排在隔离点考场或医院考场参加考试;参加面试的考生,考试方式、地点和时间另行通知 。
八、考试疫情防控要求将根据疫情防控形势变化适时调整,请考生随时关注考点所在地疫情防控要求,按考点要求参加考试 。
九、为确保考生顺利参考,所有考生须申报个人参考信息 。请 , 自本公告发布之日起(音乐类考生可于12月13日起),每日据实填报相关信息 。凡隐瞒或谎报旅居史、健康状况等疫情防控重点信息 , 以及在考试疫情防控中拒不配合工作人员管理的,属于扰乱考试秩序的行为,将按照有关法规予以处理 。

文章插图
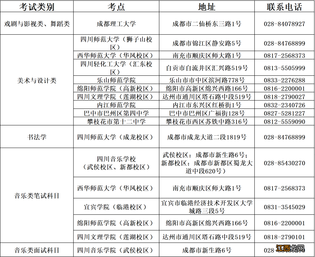
附件:
四川省艺术类专业统考各考点联系电话

文章插图
相关经验推荐
- 从哪些地方来绵阳需要3天居家健康监测?
- 2023四川艺术类专业统考防疫要求
- 忍界大战普通攻略 忍界大战怎么调位置
- 忍界大战普通怎么打 忍界大战怎么打
- 2023年度江门城乡居民医保缴费最新消息
- 脱贫户家庭考生 2023年福建省专升本考试现场确认流程
- 2023年福建专升本考试普通考生现场确认时间+材料+地点
- 退役大学生士兵 福建省厦门2023年专升本考试现场确认流程
- 2022至2023年供暖时间 辽源供热时间
- 2022至2023年供暖时间 临沂什么时候供暖
