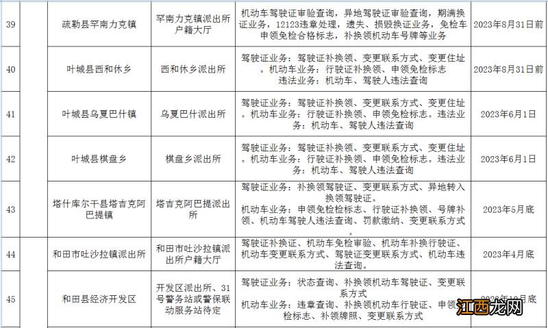
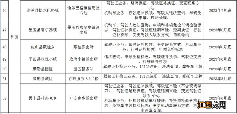
今年新疆公安交管部门将建立52个公安交管业务服务乡镇网点,52个网点均具有距离县市远、人口基数大、交管业务办理需求集中等特点,有助于满足城乡群众办理公安交管业务的实际需求,基本能够实现简单类交管业务不出乡镇‘就近能办、多点可办、少跑快办’ 。
近年来公安交管部门逐步加大业务下发力度,交管服务网点已基本覆盖全区所有乡镇县级车管所,业务比例由改革前的10%提升至40%,延伸网点业务比例提升至30%,大家就近办理交管业务更加方便 。
【2023新疆公安交管业务服务网点乡镇布建计划一览】
具体名单

文章插图

文章插图

文章插图

文章插图

文章插图

文章插图

文章插图

文章插图
相关经验推荐
- 长春2023上半年灵活就业人员养老保险缴费标准
- 2023太原社保卡到期必须换卡吗 2023太原社保卡到期必须换卡吗知乎
- 2023京考首批进入面试名单查询入口 京考面试成绩公布时间
- 2023京考首批进入面试名单一览表 京考面试结果公布
- 海口南港有免税提货点吗 2023海口南港免税店提货位置及时间
- 海口南港有免税提货点吗 2023海口南港免税店提货点开业了吗
- 京考面试成绩查询入口 2023京考首批进入面试名单查询入口
- 万宁免税商场 2023王府井万宁免税店位置
- 京考面试公告2019 2023京考首批进入面试名单一览表
- 下载 北京市各级机关2023年度考试录用公务员调剂职位表
