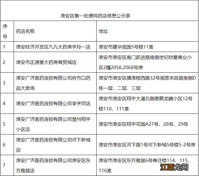
淮安区第一批“医保便民药店”信息公示
据江苏为持续提升医保集采药品、国谈药品用药可及性 , 更好满足广大参保群众用药需求 , 切实减轻参保群众的用药负担 , 持续推动医疗保障管理服务创新 , 根据《江苏省医疗保障局关于印发2022年度江苏医保民生实事项目的通知》( 苏医保发〔2022〕34号)、《关于印发江苏省“医保便民药店”有关建设标准规范的通知》(苏医保办发〔2022〕37号)等文件精神 , 我局在全区医保定点零售药店范围内遴选了53家医保便民药店 , 现予以公示 。
【2922淮安市淮安区第一批医保便民药店信息公示】
公示期自2022年10月12日至2022年10月18日(共7天) 。如有异议 , 请在公示期内向淮安市淮安区医疗保障局反映 。以个人名义反映情况的 , 请提供真实姓名、联系方式和反映事项证明材料等;以单位名义反映情况的 , 请提供单位真实名称(加盖公章)、联系人、联系方式和反映事项证明材料等 。联系单位:淮安区医疗保障局 联系人:杨永清 联系电话:0517-85888076电子邮箱:1258818112@qq.com 。

文章插图

文章插图

文章插图

文章插图

文章插图

文章插图
相关经验推荐
- 2022淮安市淮安区医保便民药店有哪些 淮安市淮安区医保中心
- 2022淮安市淮安区医保便民药店地址汇总
- 2022淮安市淮安区鼻喷流感疫苗到货通知
- 2022淮安市淮安区妇幼保健院七夕婚检注意事项
- 位于江苏省淮安市的世界文化遗产 位于江苏省淮安市的世界文化遗产是什么大地
- 淮安市区节地生态葬和集中守灵奖补办法
- 淮安成绩单公证办理条件 淮安区公证处电话号码
- 淮安市淮阴公证处 淮安成绩单公证办理所需材料
- 淮安市离婚证办理指南 淮安离婚证公证办理条件
- 淮安民事判决书 淮安市中级人民法院名单
