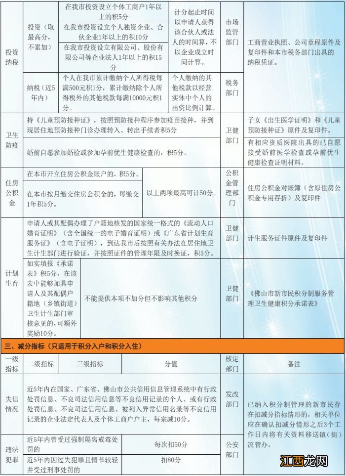
一、必交资料:
1、《佛山市新市民积分入户申请表》;
2、居民身份证、户口簿 , 原件及复印件;
①若配偶或未成年子女随迁入户的 , 还需提供随迁人身份证、户口簿及能证明关系的结婚证、子女出生证等证件;
②18周岁以下的未成年子女应随父或随母迁移 , 不能留在迁出地跟随除父母以外的其他亲属 。
3、高明区办理的《广东省居住证》原件及复印件;
4、佛山市社会保障参保缴费证明;
5、迁入地址证明材料;
6、本人签名的无犯罪记录承诺书 。
二、选交材料:
具体可参考《佛山市高明区新市民积分制服务指南》 。
【高明区积分入学条件 2023年佛山高明区积分入户申请材料】

文章插图

文章插图

文章插图

文章插图
相关经验推荐
- 佛山积分入户可以夫妻同时申请吗
- 黄陂小学新生入学条件材料要求 黄陂小学新生入学条件材料要求有哪些
- 武汉黄陂区小学入学条件 武汉黄陂上小学需要摇号吗?
- 2020年广州积分入户卡什么时候可以打印 2022广州积分入户信息卡打印入口
- 2023珠海积分入学网上报名时间 2023珠海积分入学网上报名时间及条件
- 2022年广州积分入户人员信息卡网上打印入口+流程
- 广州积分入户信息卡拿到之后多少天办理入户?
- 广州积分入户信息卡现场怎么打印 广州积分入户信息卡现场怎么打印的
- 广州积分入户卡拿到后怎么办理 2022广州积分入户卡去哪现场打印
- 广州积分入户信息卡在哪查看 广州积分入户信息卡在哪查看到
