石家庄市人民政府办公室关于印发石家庄市职工基本医疗保险门诊共济保障机制实施细则的通知
各县(市、区)人民政府,高新区、循环化工园区管委会,市政府有关部门:
现将《石家庄市职工基本医疗保险门诊共济保障机制实施细则》印发给你们,请认真贯彻执行 。

文章插图

文章插图

文章插图

文章插图

文章插图

文章插图

文章插图

文章插图

文章插图

文章插图
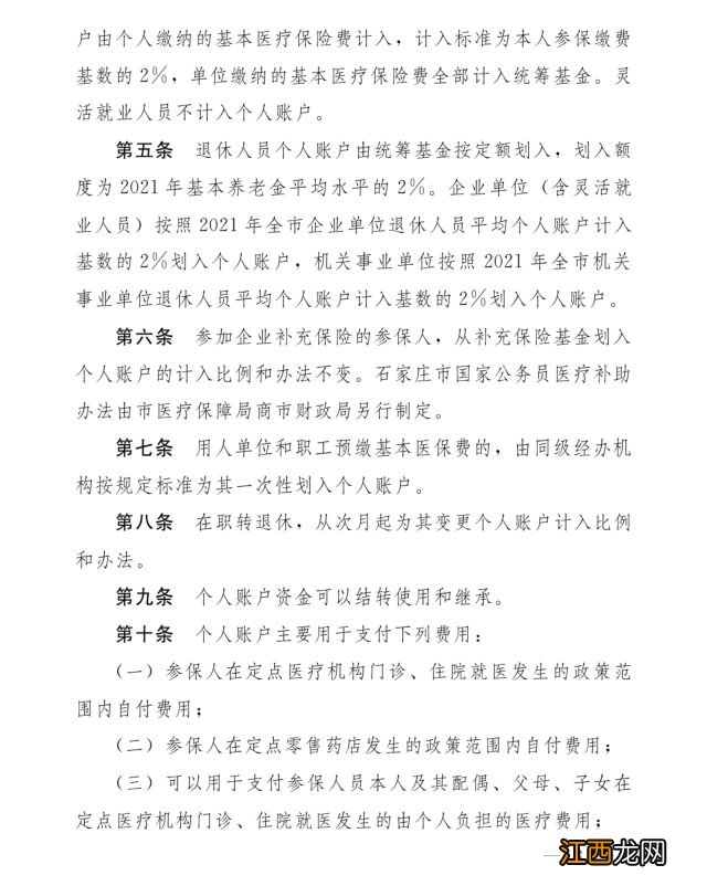
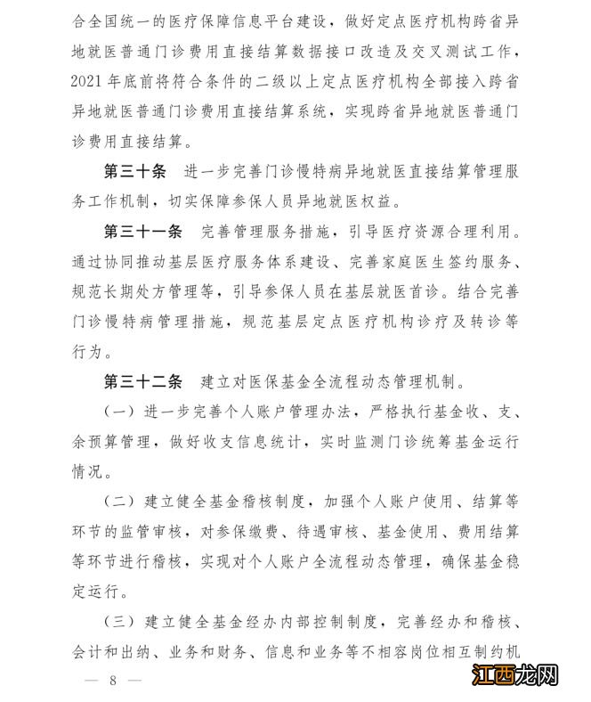
实施细则在全面贯彻落实国家和省市会议精神的同时,进一步巩固完善我市门诊统筹共济保障机制,提升医保基金使用效率,提高门诊的医疗服务可及性,减轻群众门诊医疗费用的负担,实现制度更加公平更可持续 。【全文 石家庄职工医保门诊共济保障机制实施细则】
相关经验推荐
- 临沂医保家庭共济怎么绑定 临沂职工医保怎么开通家庭共济账户
- 兰州职工医保可以给家人用吗 职工医保卡可以给家属用吗
- 兰州职工医保个人账户计入方式+适用范围2023
- 兰州市医保个人缴费 兰州职工医保缴费哪些计入个人账户
- 石家庄新冠疫苗接种地点 石家庄吸入式新冠疫苗接种点
- 石家庄吸入式新冠疫苗接种最新消息 石家庄新冠疫苗接种政策
- 石家庄吸入式新冠疫苗在哪里打 石家庄新冠疫苗去哪儿打
- 石家庄有吸入式新冠肺炎疫苗吗 河北省新冠肺炎疫苗
- 石家庄吸入式新冠疫苗接种常见问答 石家庄如何接种新冠疫苗
- 石家庄吸入式新冠疫苗接种注意事项有哪些 石家庄吸入式新冠疫苗接种注意事项
