3.才艺展示
考试目的:主要考查考生的节奏感、乐感和艺术表现力,评价考生肢体的协调性和灵活性 。
考试形式与要求:考生先以普通话自我介绍,不可透露姓名等个人基本信息,时长不超过1分钟;然后从舞蹈、健美操、艺术体操等体现肢体动作的才艺中自选一种进行展示,时长不超过2分钟,服装及伴奏音乐自备 。
注:服装表演方向各科目考试中,考生不可化妆,不得穿丝袜,不得佩戴饰品及美瞳类隐形眼镜,发式须前不遮额、后不及肩、侧不掩耳 。
(三)戏剧影视导演方向
1.文学作品朗诵
考试相关要求同戏剧影视表演方向文学作品朗诵科目 。
2.命题即兴表演
考试相关要求同戏剧影视表演方向命题即兴表演科目 。
3.叙事性作品写作
考试目的:主要考查考生文学创作的立意把握、结构创意与文字组织的综合能力,以及考生在视听表达方面的潜力 。
考试形式与要求:根据给定命题进行写作,叙事散文、短故事、微小说、微剧等均可;不少于1200字;考试时长150分钟 。
五、评分等级划分标准
(一)文学作品朗诵

文章插图
(二)自选曲目演唱

文章插图
(三)形体技能展现

文章插图
(四)命题即兴表演

文章插图
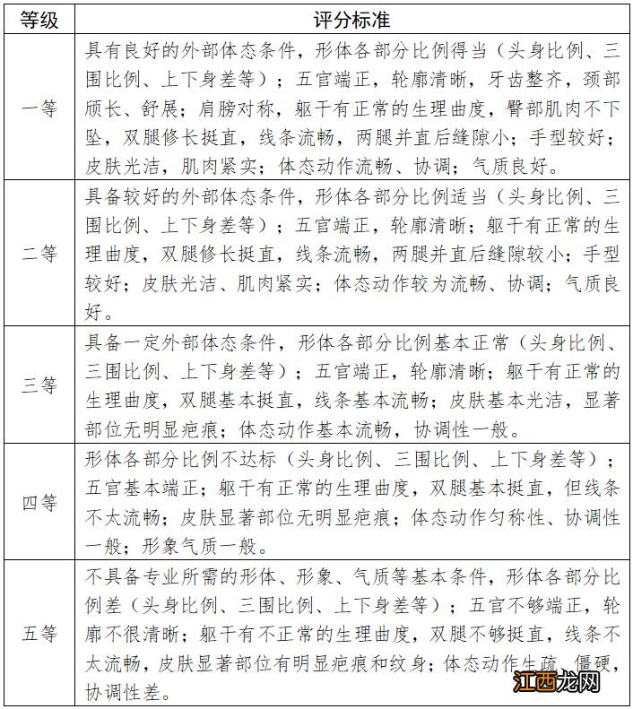
(五)形体形象观测

文章插图
(六)台步展示

文章插图
(七)才艺展示

文章插图
(八)叙事性作品写作

文章插图
相关经验推荐
- 2023年高校招生职业技能理论考试考生告知书
- 2023天津河东普惠园哪些是示范园 河东区普惠性民办幼儿园中标结果
- 天津代缴社保可靠吗知乎 天津代缴社保可靠吗?
- 天津挂靠社保被发现了怎么办
- 天津可以代缴社保吗? 天津可以代缴社保吗现在
- 天津参保补缴违法行为一览表最新 天津参保补缴违法行为一览
- trt是哪个城市 trt什么城市
- 2023天津民族中学中考艺术特长生招生简章
- 天津七十八中学2023年中考特长生招生 天津第七十八中学高考升学率
- 天津市津南区普惠性幼儿园经营资格招标 天津津南2023普惠园等级认定结果
