???考生报考方法:
所有考生须通过广东省自学考试管理系统的【考生报考】通道进行报考,并进行网上缴费 。报考前,考生必须在管理系统绑定本人手机,需要修改已绑定手机的也可通过管理系统菜单栏【手机绑定】功能进行解绑和重新绑定 。无法自行解绑手机的,可到各区(县)自考办解绑 。
【2022年广东自考报考 2023广东自考报考流程是怎么样的】考区和报考课程一经考生确认,不得增加、删减、更改,确认报考后所交报考费一旦网上缴纳,不予退还 。考生缴费后必须再次登录管理系统,检查交费状态是否为“已缴费”,以此确认是否报考成功,如遇问题应及时与市自考办联系 。考生应避免在最后时间报考课程和缴费,以免因停电、网络堵塞等原因错过报考和缴费 。
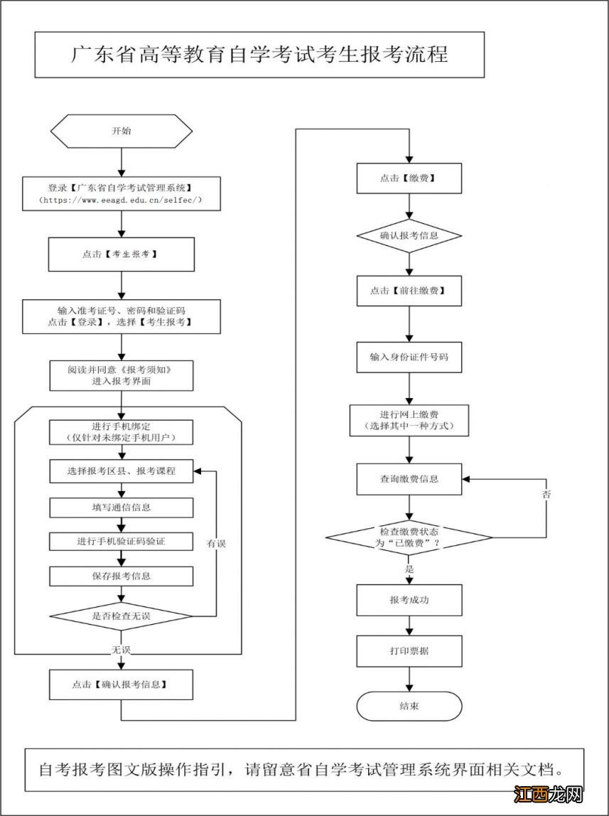
???广东省高等教育自学考试考生报考流程图:

文章插图
相关经验推荐
- 2022年下半年中小学教资面试成绩查询具体时间+查询方式
- 2022年下半年教师资格考试成绩查询时间+查询入口
- 2022年下半年教师资格面试成绩复核及结果查询时间一览
- 2022年丰收节是几月几日 丰收节是几月几日
- 重庆自考有哪些专业可以选 2023重庆自考哪些专业有报名限制
- 江北区2023年4月自考公告 江北区自考办电话
- 2022重庆自考报名时间 长寿区2023年4月自考报名
- 巴南区自考办电话 巴南区2023年4月自考公告
- 2023年4月璧山区自考报名公告 璧山区考试院
- 2023清远男方陪产假工资怎么算 2021年陪产假男方休假时间广东
