北京社保卡损毁怎么补办?
第一步:微信搜索并关注“北京人社”微信公众号 。

文章插图
第二步:在底部菜单中,依次点击“微服务”和“个人办理服务” 。

文章插图
第三步:在“社会保障”分类下找到“社保卡补换卡或卡申领”,点击进入 。

文章插图
第四步:确认个人基本信息后,点击“补换卡或卡申领“按钮 。

文章插图
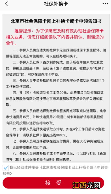
第五步:阅读《北京市社会保障卡网上补换卡或卡申领告知书》并勾选“我已经阅读并接受《北京市社会保障卡网上补换卡或卡申领告知书》,点击“接受”按钮 。

文章插图
第六步:根据系统提示确认您的参保登记信息后,点击“是”按钮 。

文章插图
第七步:选择社保卡的领取方式,可选择“网点”或“快递”两种方式领取 。如果您选择“网点”方式,可在线下网点列表中选择就近地点领取 。选择好领取地点后,填写联系电话并勾选是否需要发票后,点击“申请”按钮 。

文章插图
如果您选择“快递”方式领取社保卡,确认“快递信息”、“缴费信息”无误后,点击“确认并缴费”按钮;系统显示申请信息确认对话框,确认“个人信息”、“网点信息”、“缴费信息”无误后,点击“确认并缴费” 。
提示:您可自愿选择到社保卡网点领取或快递领取 。北京市快递费15元,外埠快递费20元 。

文章插图
第八步:选择支付方式,您可选择银行卡、微信方式支付 。勾选支付方式后付款,就完成了 。

文章插图
提示:
1.如果您选择银联在线支付费用,需要在30分钟内完成支付,否则要重新发起申请 。
【北京市社保卡丢了怎么补 北京社保卡损毁怎么补办】2.您完成补换卡或卡申领申请后,可自行打印《新发与补【换】社保卡领卡证明》或回执单 。
3.如果您选择到社保卡服务网点领取,15个工作日后,申请换卡人持本人身份证和领卡证明到社保卡服务网点领取社保卡 。
4.如果您选择快递方式领取,如在4个工作日后未收到社保卡,请联系社保卡服务热线96102 。
》》
相关经验推荐
- 原神卡维邀约任务怎么做 卡维 礼物
- 广州社保要买满多少年才能买房 广州社保需要交满多少年能买房
- 如何查自己的银行卡的开户支行 如何查自己的银行卡的开户支行信息
- 重庆社保断了七八年能续交吗 重庆社保中断几年了怎么办
- 重庆社保因为辞职中间断了能补缴吗 重庆社保因为辞职中间断了能补缴吗
- 重庆员工想补回以前几年的社保卡怎么办 重庆员工想补回以前几年的社保
- 父母户口不在南京的新生儿怎么参加社保
- 外地户口新生儿在南京如何办理医保 外地户口新生儿在南京如何办理医保卡
- 武汉社保补贴几时发放? 武汉市社保补贴每月多少钱多久
- 武汉社保补贴怎么申请领取? 武汉社保补贴怎么申请领取手续
