
文章插图

文章插图

文章插图
?申请人条件
1.申请人及其子女均为非广州市户籍 。
2.申请人持有在广州市办理(申办或签注)的在有效期内的《广东省居住证》满1年 。居住证年限的计算参照《广州市来穗人员服务管理局关于印发广州市来穗人员积分制服务管理规定实施细则的通知》执行,计算截止时间为2023年8月31日 。
3.申请人在白云区稳定居住或在白云区合法稳定就业 。
同时符合以上三个条件且已经在“广州市来穗人员积分制服务管理信息系统”核定有效积分、不在积分异议或积分调整流程中的来穗人员,可为其随迁子女申请白云区小学一年级、初中一年级的公办学校学位或政府补贴的民办学校学位 。
上述所称“在白云区稳定居住”是指申请人或其配偶在白云区有合法产权住所、稳定租赁住所(以在白云区办理的有效期内《房屋租赁登记备案证明》或《房屋租赁信息采集表》为准)或居住在白云区辖内单位宿舍 。
上述所称“在白云区合法稳定就业”是指申请人满足以下三个条件之一:
1.持有白云区的工商营业执照;
2.持有白云区的商事登记基本信息表;
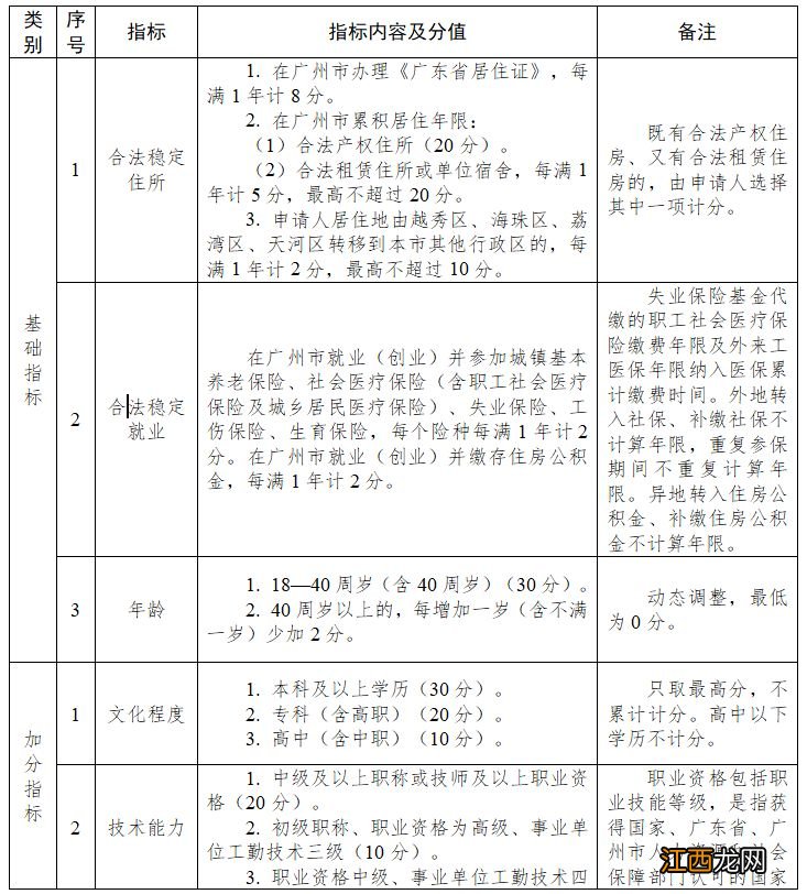
【广州白云区2023来穗人员随迁子女积分制入学指标及分值体系表】3.在白云区依法缴纳社会保险费(其中一个险种)且申请时在缴状态 。
相关经验推荐
- 2023年广东省高职院校自主招生报名时间+报名入口
- 2023广州天河区积分入学初中排名名单下载入口
- 2023上半年金华市市区普通话测试报名条件
- 2023年广东高等职业院校自主招生考核方式
- 福州市小学学位余额公布 2023福州学位占用如何查询
- 2021年广州白云区积分入学申请时间 2023广州白云区积分入学政策公布了吗
- 2023年广东省高职院校自主招生报名及志愿填报
- 2023上半年 金华市市区普通话测试报名需要多少钱
- 珠海积分入学报名时间 2023珠海积分入学报名网站
- 2023年绍兴上虞公安分局第三期辅警招聘公告
