VR|USB多路输出电源---原理图设计3及其它器件选型计算

文章图片

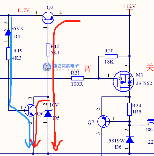
文章图片

文章图片

5V --> 3.3V
一般情况下 , 3.3V是给MCU供电的 , 精度要求也是比较高的 , 这里采用的是AMS1117的三端稳压芯片 , 如下图所示:
输入输出都接一个10uF+104电容 , 10uF用来储能 , 104用来滤波用 。
5V_USB --> -12V
用SY8120做一个负压电路 , 根据芯片手册来计算R6 R9电阻 , 让Vfb=0.6V , 做一个-12V的负电源 , 工作原理前面讲过 。 这里有些不同的地方就是把芯片的输出接GND , 芯片的”GND”就是一个负压了 。
-12V --> -5V
再用三端稳压芯片79L05做一个升压电路 , 将-12V转成-5V 。 R10这颗电阻是为U3芯片分担一部分功耗 。
最后 , USB输入加一个PTC自恢复保险丝保护电脑的USB接口 。 当回路上的电流超过某一个阈值时 , Q1三极管导通 , D3 LED灯亮 。 到目前为止 , 原理图已经差不多结束了 。 关键元器件的选型已经计算过了 , 如果有其它细节方面的计算还不是很明白的 , 欢迎大家一起讨论 。 下面这张图就是最终版本的原理图:
其它关键电路器件的选型计算:
当负载出现变化时 , C14会有一个充放电的过程 , 6脚的电位变化其实就是C14对电流积分的结果 , 起到积分调节的作用 。 对于负载的微小变化 , 这个时候直流电平的调节需要有一定的阻尼延迟效果 , 在若干个周期后出现的调节 。 这个调节的延迟时间取决于RC电路 , 所以这颗R17电阻不能太大 , 否则积分的周期会很长 。 最终还是需要在实际电路调试的时候 , 可能还要通过测试波形进行调整 。
【VR|USB多路输出电源---原理图设计3及其它器件选型计算】当12V电源刚刚建立时 , 通过Q2的be , R15 , D5构成一条回路 , 但是稳压管的工作电流是1-2mA , 所以在实际电路调试时 , 需要实际匹配R15这个电阻和稳压管的稳压阈值 。 虽然Q2三极管的导通 , 左边的蓝色这条回路也导通 , Q6三极管的CE把D5稳压管给短路了 , 所以通过Q2的be , R15 , Q6的CE构成了一条新的回路 , 那么 , 要控制回路上的电流不要太大 , 所以R15这颗电阻不能取得太小 , 要适中 。 那么 , 对于R19这颗电阻得选型也要注意回路上的功耗不要太大 , 博爱正回路上的电流1-2mA即可 。 上图中得R21 驱动电阻在实际调试时需要匹配合适得阻值 , 但大体都在几十R~100R之间 , 不能太大 , 否则PWM波形的开通和关断都会很慢 。
相关经验推荐
- USB|U盘终结者来了!移速固态U盘读写轻松破400MB/s,秒杀现在主流U盘
- USB|Intel 联手 ASML,为 2025 年 High-NA EUV 量产铺路
- USB|网线接口为什么是 RJ45 规格,而不能做成USB型?
- aigo|小身材速度意外给力 USB3.2 aigo高速U盘 U312完美代替了普通U盘
- USB|多设备供电一个充电器搞定!航嘉100W氮化镓双认证安全快充测评
- 麦克风|罗德发布新麦克风VideoMic GO II 通过MFi认证 支持USB连接
- vivo|性能输出稳定,续航使用无忧,vivo T1综合表现让人惊喜
- 微软|USB至+/-5V电压DC-DC开关转换器Max735
- |基于LM2576HV-ADJ的多输出电源
- USB|AMD回炉重造Zen2!锐龙4700对标英特尔CPU,价格性能可观
