四川惠蓉保可以他人代办理赔吗?
可以
办理流程
第一步 登录惠蓉保
【四川惠蓉保可以他人代办理赔吗 四川惠蓉保怎么样】1 关注“惠蓉保”微信公众号 , 进入理赔服务 , 点击理赔申请 。
1、点击“理赔报案”
2.完善被保险人信息、填写被保险人出险信息及代办人信息
①为他人申请理赔 , 请完善被保险人信息 , 在“是否本人申请”处选择“否” , 点击下一步
医疗费用:指申请住院费用或门诊特殊疾病费用理赔
特定高额药品费用:指申请《惠蓉保特定高额药品目录》支付范围内药品费用理赔
医疗费用+特定高额药品费用:指同一次申请住院/门诊特殊疾病费用及《惠蓉保特定高额药品目录》支付范围内药品费用理赔
④填写代办人信息

文章插图
3、填写领款人银行账户信息
(注:领款人需为被保险人人本人)

文章插图
4、按提示上传理赔申请相关材料
5、上传授权资料 , 完成代办授权
上传代办人身份证照片

文章插图
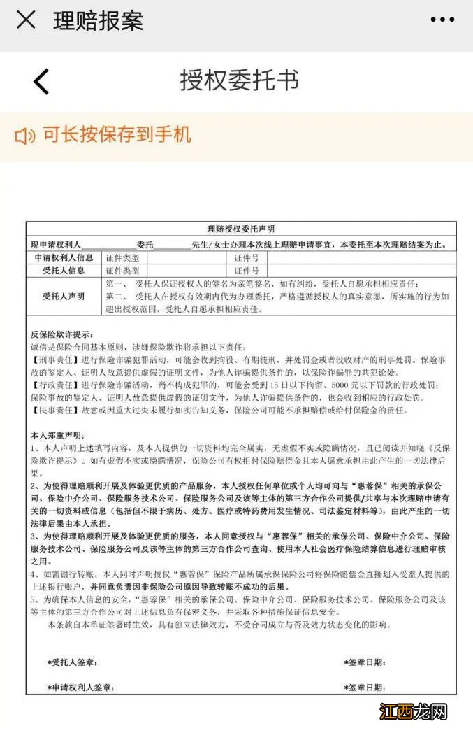
选择授权方式(二选一)【委托书授权】
下载授权委托书 , 打印填写 , 被保险人亲自签名 , 拍照上传

文章插图
【电子授权】
请被保险人手持本人身份证正面拍照后上传

文章插图
相关经验推荐
- 长沙医保省内异地就医备案 长沙异地就医备案怎么查询
- 合肥2020年城镇医保什么时候可以交 2020合肥城乡居民医保如何续交
- 郑州市社保卡缴费方式 郑州社保缴费指南
- 2021成都惠蓉保哪些人可以参保 成都医保惠蓉保
- 2021成都惠蓉保理赔特定高额药品目录 成都惠蓉保理赔电话
- 郑州社保卡补办要多少钱 郑州补办社保卡需要多长时间
- 郑州社保卡怎样网上办理 郑州社保卡网上办事大厅
- 长沙市医保账户查询 长沙医保个人账户查询方式汇总
- 郑州社保卡补办要多久 郑州补办社保卡需要多久
- 惠蓉保咨询热线 2021惠蓉保服务热线
