2022西安保障性住房有哪些
更新时间:2022.2.22
3、共有产权房
对象:在西安无自有住房且5年内无住房登记信息和交易记录的西安市居民和各类人才
二、保障性租赁住房
1、申请条件
在本市工作,无自有住房的新市民,青年群体,不设定收入线门槛
温馨提供:自有住房包括商品住房,私有住房,公有住房,房改房,拆迁安置房,各类保障性住房和其他实际拥有产权或使用权的住房 。
2、申请材料及步骤
西安目前保障性租赁住房处于建设阶段,尚无房源消息,截止到2025年,西安建设筹集保障性租赁住房30万套(间),总建筑面积约2470万平方米,
三、公租房
1、申请条件
(1)具有本市城六区城镇户籍的家庭及人员 (不含在校大中专学生);或在本市城六区长期居住的外来务工人员及新就业职工的家庭及人员;注:西安公租房申请先去社区登记,符合资格,有房源社区会通知申请,不知道社区在哪请咨询物业 。
【2022西安保障性住房有哪些 西安保障房政策】
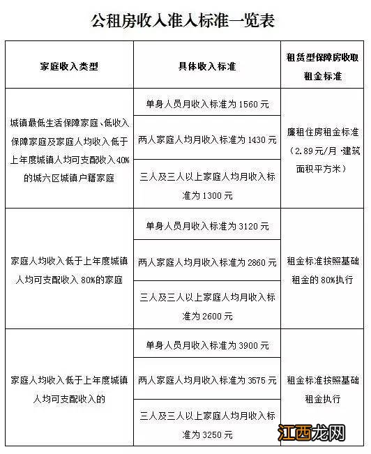
(2)家庭收入符合准入条件
查看收入及租金标准图表:

文章插图
(3)家庭人均住房建筑面积低于市政府规定的相应标准(家庭人均住房建筑面积低于17平方米)
(4)单身人员须年满18周岁且在本市具有稳定工作及收入 。
2、申请材料及步骤
(1)《公共租赁住房申请表》
(2)身份证或户口簿复印件;
(3)工作单位提供的工作收入证明和社会保险经办机构提供的社会保险缴费证明;
(4)住房情况证明;
点击查看:
四、共有产权房
西安已暂停共有产权住房购房资格审核,2021年10月31日之前(含2021年10月31日)已经受理的,按原标准、原程序进行审核 。
点击查看:
拓展阅读:
相关经验推荐
- 太原市2022免费婚前医学检查定点医疗机构名单
- 2021呼和浩特核酸检测多少钱 2022呼和浩特核酸检测混检多少钱一次?
- 海口五一节有什么活动 2022海口五一免费活动汇总
- 2022军队离退休干部入户成都 2020年成都转业安置政策
- 成都市2021年参军入伍政策 2022军队退役士兵入户成都指南
- 石家庄陪产假规定2022 石家庄陪产假规定2021
- 西安保障性住房申请流程 2022西安保障性住房怎么申请
- 2022年西安公租房面积 2022西安保障性租赁住房户型图
- 2022西安保障性租赁住房租金多少钱 西安市保障性住房价格大概多少钱
- 石家庄结婚需要什么手续 2022石家庄情人节可以办理结婚登记吗
