
文章插图

文章插图
目前襄阳南路268、270号地块征收决定和补偿方案已在基地公示,欢迎居民朋友们前来观看!
基地公示
【徐汇区襄阳南路268、270号地块征收决定,征收与补偿方案】

文章插图

文章插图
Part 01/
征收决定

文章插图
Part 02/
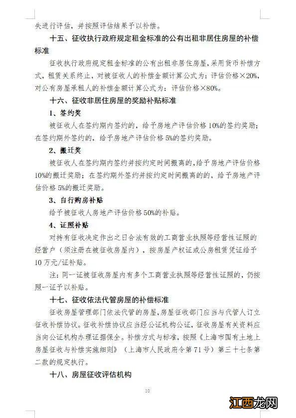
征收与补偿决定

文章插图

文章插图

文章插图

文章插图

文章插图

文章插图

文章插图

文章插图

文章插图

文章插图

文章插图

文章插图

文章插图
<<< 共计12页,滑动查看更多图片 >>>
来源:徐汇征收
相关经验推荐
- 徐汇区陕西南路360弄9-10号地块旧区改造项目首日实现百分百签约
- 襄阳有什么好玩的景点介绍 介绍襄阳的好玩景点
- 无锡飞凤南路全线开放交通 到苏州车程“缩”至5分钟
- 徐汇区人才租房补贴多少钱
- 2022西安大明宫太华南路城市绿带收补偿方案
- 襄阳打卡拍照景点有哪些 襄阳值得打卡的地方
- 襄阳在哪个省份哪个市
- 襄阳周边有哪些好玩的地方,襄阳周边有哪些好玩的地方推荐
- 宜昌哪个省 宜昌哪个省会
- 湖北襄阳万山梅花园景点介绍视频 湖北襄阳万山梅花园景点介绍
