
文章插图
考研分为初试和复试两个部分 。初试及笔试,考查的是理论能力和实际应试能力 。考试科目包括政治、外语、专业课一数学、专业课二 。复试是笔试通过录取院校的分数线之后进行的 。
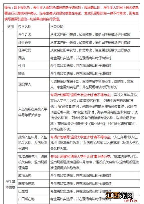
研究生报名要准备什么材料①本人居民身份证 。
②本人户口本原件(户主页和本人页 , 集体户口不需户主页)
②学历学位证书(应届本科毕业生为学生证) 。
③网上报名编号(即网上报名成功后系统显示的9位数字报名号) 。
④未能通过学历(学籍)网上校验的考生应在招生单位规定时间内完成学历(学籍)核验,如因更改姓名和身份证引起 , 还需出具公安机关证明 。具体时间和要求请咨询招生单位 。
⑤报考“退役大学生士兵”专项硕士研究生招生计划的考生还应提交本人《入伍批准书》和《退出现役证》 。
⑥在校研究生再次报考考生需持本人学生证、在学培养单位同意报考证明 。
⑦军人身份考生需持政治部门同意报考的证明 。
⑧选择工作地点作为报考点的需提交工作单位开具的工作证明、居住证或社保缴纳记录单 。
⑨其它招生单位或报考点规定的相关材料 。
研究生报名需要注意什么明确目标:首先最应该做的,是想清楚要报考的院校和专业,确立目标 。这段时间,各大院校的招生简章和招生政策会陆续公布,千万要在充分了解目标院校的招生计划、参考教材、考试科目、学费信息之后再做决定 。
报名要趁早:有的学校发布招生简章后,某些报考条件可能发生变化 。报名报得早,如果你注意到自己不符合新要求 , 就有时间选别的学校 。如果报得太晚,等你发现不合要求 , 却没有学校可选了,那就不好了 。在填写考研报考信息的时候,要注意正式网报期间可以填写考研报考信息 , 没有填报的也没有关系 , 考生信息在考研报名结束前都可以进行修改,大家在填写的时候一定要谨慎仔细一些,因为每人只能保留一条有效考研报名数据 。
报考研究生哪些专业容易些金融学
说到金融学专业大家一定会联想到高大上这一字眼 , 也会觉得此专业大有前途,不负众望此专业的就业前景确实是不错的,但在就业方面依然存在一定的问题,主要是两极分化严重,也就是说名校毕业的高材生,薪资待遇相当理想 , 刚出校门拿到10万以上年薪者 , 不在少数 。
汉语言国际教育专业
汉语言专业一直都是各大院校考研最火热的专业,也是报考人数最多的专业之一,很多别的专业都跨专业考该专业的研究生 。
工商管理
工商管理专业所涉及的范围比较广,所以在学科方面学生需要学科并掌握的课程也是比较多的,那么在就业方面就有着很大的优势了,如企业管理、市场营销、人力资源、财务管理、会计、企业投资等都是可以选择的方向,但前提是学生有好好学习,专业知识扎实,那么在就业时也会更加的顺利 。
以上就是2023研究生报名需要准备哪些材料的内容,下面小编又整理了网友对2023研究生报名需要准备哪些材料相关的问题解答,希望可以帮到你 。

文章插图
2023届考研需要做哪些准备?第一,大二阶段就要准备数学和英语,数学和英语作为必考科目,难度比较大,在大二阶段,经验为打好扎实的基础, 第二,大三阶段把专业课学好,根据自己报考的研 。第 。
2023研究生报名条件?2023年研究生的报名条件也就是需在2023年的7月份能够拿到本科毕业证的同学 。或者是同等学力的大专同学 。都是可以报名参加研究生考试的 。研究生报名考试的门槛 。
相关经验推荐
- 2023,菏泽升级改善大室所趋,重新定义居家关系场
- 2023年惠州春节免费运动场馆最新消息
- 足球经理2023配置要求高吗-fm2023最低配置要求一览
- 2023年考研网上正式报名时间是什么时候 几号几点开始
- 2023考研报名时间截止到什么时候 考试时间在哪天
- 2023年考研报名费每科要交多少钱
- 2023研究生考试科目都具体有哪些
- 研究生考试地点可以自己选吗 怎么选择
- 考研一般什么时候报名 2023具体时间安排
- 非全日制研究生学费大概一年要多少钱
