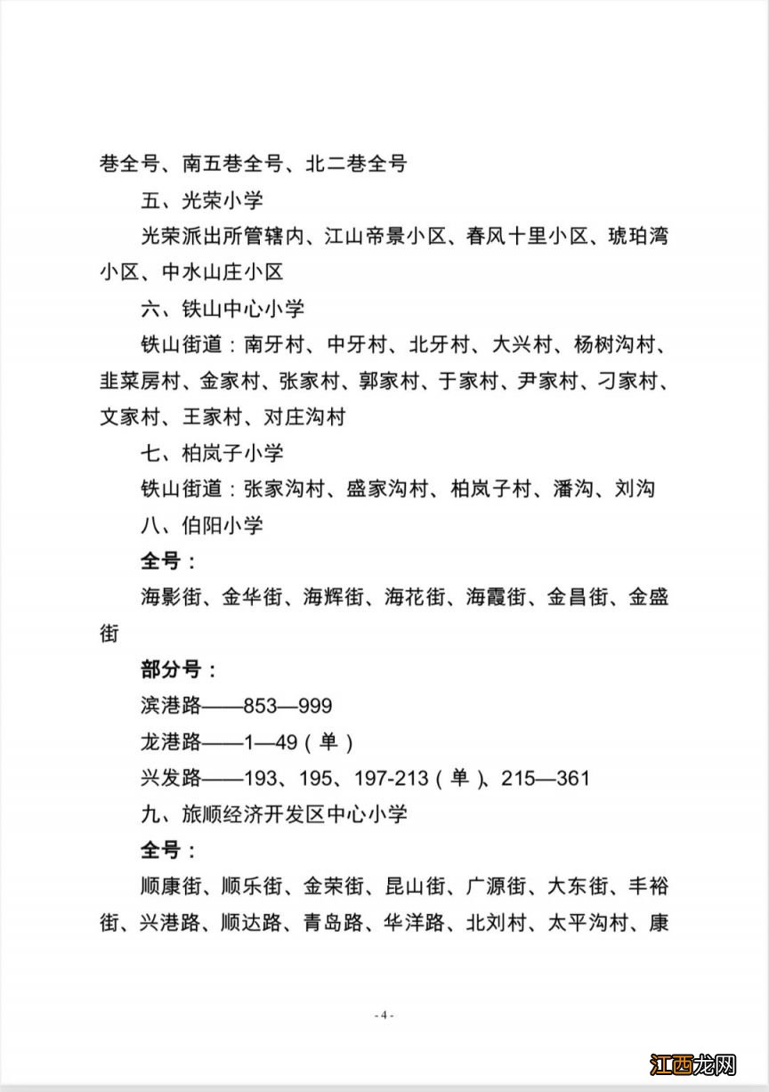
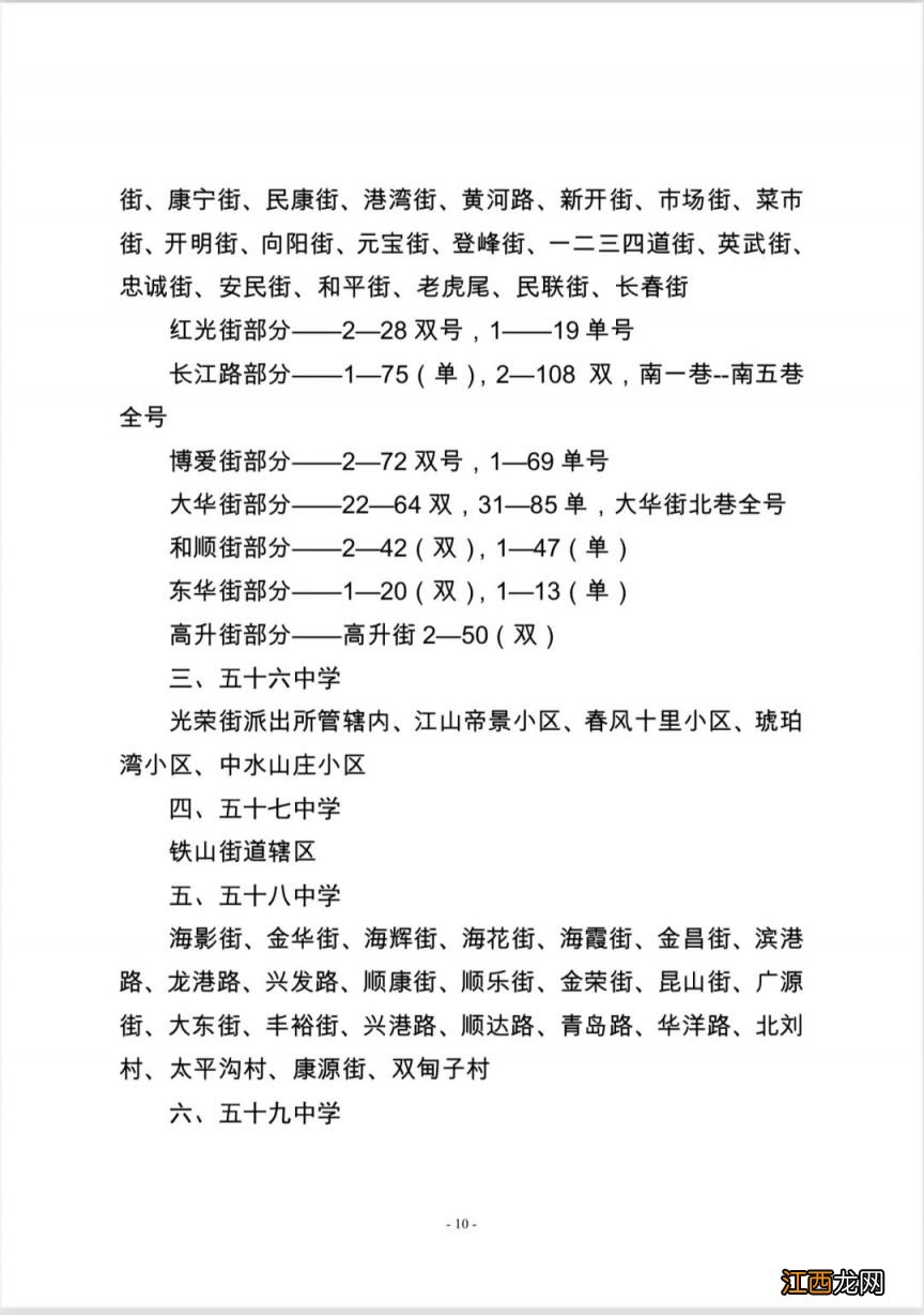
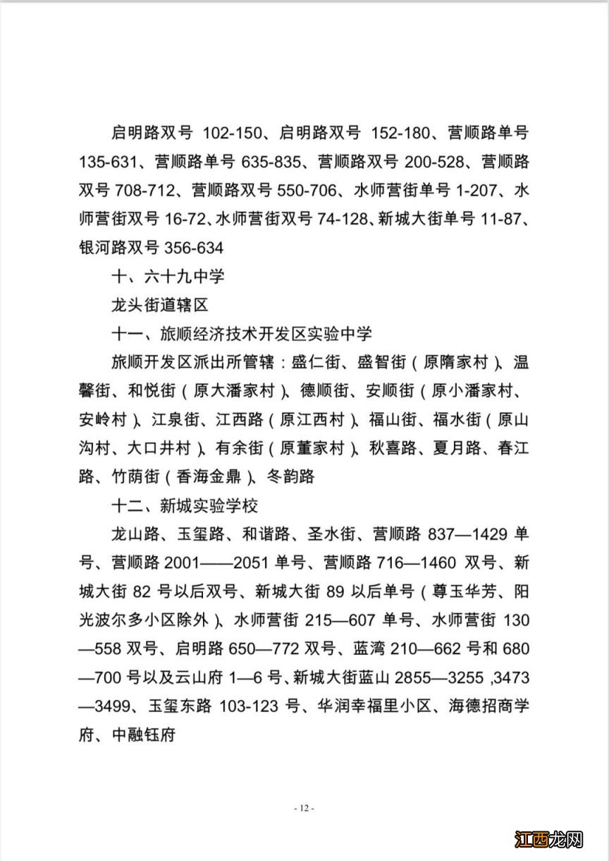
旅顺口区2023年九年义务教育学校学区公示

文章插图

文章插图

文章插图

文章插图

文章插图

文章插图

文章插图

文章插图

文章插图

文章插图

文章插图

文章插图
大连市旅顺口区教育局
【大连旅顺口区2023年九年义务教育学校学区公示】2023年5月22日
相关经验推荐
- 2023年肇庆鼎湖区义务教育招生报名流程
- 2023年桐庐县幼儿园招生网上报名指南 桐庐幼儿园报名2021
- 2023年肇庆鼎湖区义务教育招生平台手机端入口
- 2023年肇庆鼎湖区小学初中新生入学可以用手机报名吗
- 2023年3月衡阳蒸湘区公共租赁住房分配实施方案
- 贵州省2023年上半年全国大学英语四六级报考指南
- 2023大连地铁8周年纪念票发售时间+卡片样式+购买渠道
- 2023年南宁卓越幼儿园招生简章 2023年南宁卓越幼儿园招生简章电话
- 2023年南宁东方萌国幼儿园招生简章 2023年南宁东方萌国幼儿园招生简章视频
- 2023年南宁青秀区幼儿园招生简章汇总 南宁青秀区幼儿园报名时间
