
文章插图
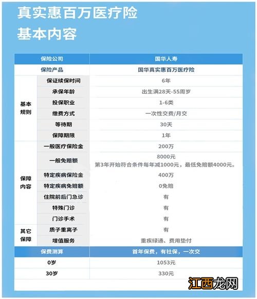
国华真实惠百万医疗险是国华人寿旗下的一款保证6年续保的医疗险产品 。提供200万一般医疗保障和400万重疾医疗保险金 。每月保费最低不到18元,即可可以获得最高400万元的保障,这款保险最小的投保年龄为出生满28天,最大的投保年龄为55周岁,投保年龄范围比较窄 。
很多同类百万医疗险最大投保年龄为65周岁,这款保险的可续保年龄为80周岁,可以续保年龄比较受限,很多同类产品可以续保至105岁 , 等待期为三十天,等待期时间比较常规 , 等待期内发生风险 , 保险公司不予理赔 。
以上就是国华真实惠百万医疗险投保规则是什么?的内容,下面小编又整理了网友对国华真实惠百万医疗险投保规则是什么?相关的问题解答,希望可以帮到你 。

文章插图
国华人寿公司实力如何?产品如何?国华人寿是一个中等规模的公司 。我就喜欢他的一个叫畅行无忧的百万身价产品,其他产品也可以,但是关注不多 。国华人寿是一个中等规模的公司 。我就喜欢他的一个 。
给孩子买保险,自己配置如下,这个配置怎么样?A:孩子的身体素质本来就比较差,再加上近年来重大疾病发病率呈现低龄化趋势,所以为少儿购买少儿健康保险就是很有必要了 。少儿保险怎么买?投保少儿重疾险有什 。
人保人保百万护驾保险合算吗?【国华真实惠百万医疗险投保规则是什么?】目前市场上的百万身价,有人保的、信泰的,国华的,都还可以 。你可以自己选择一下 。目前市场上的百万身价,有人保的、信泰的,国华的,都还可以 。你可以自己选择一 。
孝顺女儿怎样给妈妈投商业养老险?给父母买养老险也是一种很好的孝顺方式 。今天,我们就来聊下这个问题,顺便给大家安利几款产品 。内容分为以下三个方面: 要不要购买商业养老保险? 哪一类商业 。
40多岁买什么保险合适?我来了??40岁买保险,相对来说迟了一点,但是不要紧,只要身体健康,我们就还有机会!直接上计划书吧!我下边发的计划,可以应对人生各种风险,比如一般疾病,社 。你认 。
360保险600万到达是什么意思?360保险是360金融集团旗下的一个互联网保险平台,与各大保险公司合作为消费者提供投保新途径,合作的保险公司有阳光保险、泰康在线、国华人寿、和泰人寿、北京 。
支付宝里面的好医保百万医疗和好医保重疾险值得买吗?首先说结论: 1.好医保.百万医疗不值得买; 2.好医保重疾险得看是国华那款终身的重疾险,还是人保健康那款一年期可以连续续保的重疾险,国华的可以考虑,人保健 。
22年山东重大基础建设有哪些?主要有以下重大基层建设项目: 1 济南起步区鹊华西路道路、管网及综合管廊工程(一期) 2 济南起步区鹊华东路道路、管网及综合管廊工程(一期) 3 济莱高铁雪野 。
大家对各大保险公司的百万医疗什么看法?优缺点是什么?经常听到有人说,家庭经济越差越应该买保险,因为你病不起,输不起,也折腾不起 。现实生活就是如此的矛盾,有钱人通过买保险转移了风险,保住并且传承了财富;而 。简 。

文章插图
相关经验推荐
- 嘉庆为何被雷劈 嘉庆皇帝真的是被雷劈死的吗
- 顺治深爱的董鄂妃真的是董小宛吗
- 华佗是真心不想给曹操治病还是另有原因
- 脂肪粒可真烦人 眼周小颗粒日常养护
- 男士瘦脸霜 涂瘦脸霜真的可以瘦脸吗
- 挪威复合肥有几种,如何辨别真假
- 天津“潮北辰购实惠”汽车万元幸运购抽奖活动延期举行通知
- 泡菜可以放苦瓜吗 泡多多久
- 干花生能留多久
- 独臂神尼的原型真的是长平公主吗
