根据金东区2023年义务教育阶段学校招生入学工作实施方案:
1. 公办学校录取批次
申请在金东区公办学校就读的适龄儿童、少年,按下列顺序逐批录取,招满为止 。
(1)有房有户 。适龄儿童、少年户口与父母(法定监护人)的完全产权住房一致的原则确定学区,房户截止时间均到2023年4月30日止 。
(2)有户无房 。适龄儿童、少年出生户籍登记随父母(法定监护人)一方在祖父母(外祖父母)处,且在市区范围内无私有住房,按户口所在地确定学区 。集体户或户籍中途挂靠的除外 。
(3)有房无户 。适龄儿童、少年的父母(法定监护人)有完全产权住房,但户籍未迁入的,按房产登记时间顺序依次录取,额满为止 。
(4)集体户、投靠户和挂靠户 。适龄儿童、少年及父母(法定监护人)户籍在集体户或迁移投靠到直系亲属名下及挂靠在非直系亲属名下的,且在市区范围无私有住房 。
(5)适龄儿童、少年的父母(法定监护人)一方参加市区职工社会保险连续满6个月 。
(6) 适龄儿童、少年的父母(法定监护人)一方持有金华市金东区公安机关签发的有效期内浙江省居住证 。
3. 从2021年1月1日起新购买的私有住房,三年内只接受一户家庭适龄子女入学报名 。
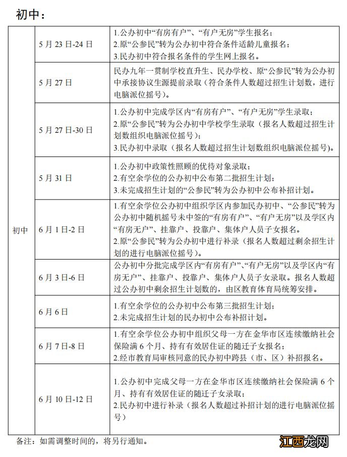
2. 报名及录取时间安排

文章插图
图源:“金东教体之窗”3. 学校录取办法
(1)对于未能进入申请学校,在区属学校还有空余学额的前提下,符合规定的适龄儿童、少年,由区教育体育局根据批次统筹安排到区域内相对就近,有空余学额的学校 。
(2)民办学校报名人数未超过核定的招生计划数的,一次性全部录取 。报名人数超过民办学校招生计划数的,实行电脑随机派位录取 。实行电脑随机派位录取的民办学校,招生平台核验通过的报名人员全部参加电脑随机派位录取 。电脑随机派位录取由公证机构全程参加,具体操作程序由区教育体育局制定 。补招报名人数超过招生计划数的,也须实行电脑随机派位方式录取 。
(3)民办学校的录取结果及时公布,家长需要在规定时间内在网上报名系统进行确认,并按要求到拟录取学校进行注册 。逾期未注册的学生,视为放弃录取资格 。任何民办义务教育学校不得拒绝接收经电脑派位确定录取资格且在教育行政部门规定时间内报到注册的学生 。
(4)在民办学校已报名但未录取的儿童少年,根据本人意愿可以继续参加未招满的民办学校报名,也可以进入公办学校报名 。民办学校补报人数超过补招计划数的,也须实行电脑随机派位方式录取;在公办学校报名后根据公办学校已招生录取的实际情况统筹安排 。
【金华金东区初中招生录取批次 时间2023 金华金东区初中招生录取批次+时间2023】(5)普通义务教育学校不招收各类特长生,区少体校招生方案须报区教育体育局核定同意后方可实施,可进行体育术科测试,但不得组织文化科目考试 。
相关经验推荐
- 金针菇的功效是什么? 金针菇的功效是什么
- 金华金东区初中新生入学网上报名入口操作图解
- 海口公积金提取在哪里办理? 海口公积金提取在哪里办理业务
- 2023海口公积金租房提取最新消息公告 2023海口公积金租房提取最新消息
- 海口租房提取住房公积金手续 2023海口租房提取公积金要租赁证吗
- 2023海口离职后可以将公积金全部取出吗?
- 2023海口公积金离职提取承诺书下载入口
- 海南离职后住房公积金怎么全部取出来?
- 海南住房公积金离职提取条件 2023海南公积金离职后多久可以取出来
- 金字塔的资料简介500字 金字塔的资料
