2020年宁波金秋助学阳光就业活动时间是什么时候?
活动时间:将集中在7—9月进行,并贯穿全年 。
范围和对象:
国家助学体系暂时没有覆盖,或者已经覆盖到但需要进一步救助的建档困难职工家庭子女 。
具体对象包括:
1、全市工会建档的困难职工家庭的上学子女;
2、全市工会建档的困难职工家庭就业困难的大专院校应届高校毕业生 。对符合助学条件的学生,以家庭为单位进行救助,不重复救助(助学名单需提交相关助学机构核对) 。
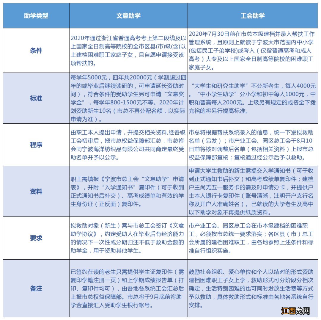
助学帮扶
【2020年宁波金秋助学阳光就业活动时间是什么时候?】

文章插图
相关经验推荐
- 2020年宁波金秋助学阳光就业有哪些补助形式?
- 2020年宁波金秋助学阳光就业补贴对象包括哪些?
- 宁波市学生资助工作实施办法 2020宁波工会助学帮扶有哪些形式
- 2020宁波工会就业帮扶活动形式一览
- 宁波失业金怎么申请 2020宁波失业登记怎么办理
- 宁波江北区公租房租金是多少钱 宁波江北区公租房租金是多少
- 宁波江北区公租房在哪里办理 宁波市江北区公租房在哪里
- 宁波江北区公租房可以转租吗在哪里 宁波江北区公租房可以转租吗
- 条件+材料+流程 宁波江北区住房困难家庭公租房申领指南
- 宁波江北区住房困难家庭申请公租房有哪些条件?
